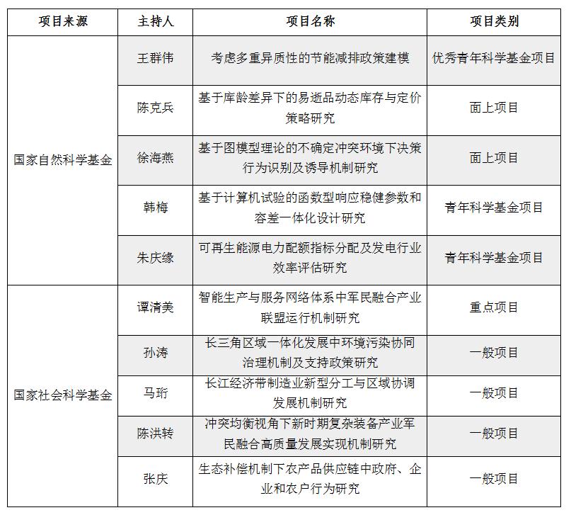
近期,国家自然科学基金委员会、全国哲学社会科学规划办公室陆续公布了2019年度国家自科基金与国家社科基金的资助名单,学院10个项目获得立项。其中,国家自科基金项目获批5项,包括优秀青年科学基金项目1项、面上项目2项、青年项目2项;国家社科基金项目获批5项,包括重点项目1项、一般项目4项。具体名单如下:

学院历来高度重视国家级科研项目的申请工作,围绕项目的选题、形式规范、内容撰写、创新点提炼等开展了多论论证和预评估工作,取得了良好成效。本年度获批的国家级科研项目将为学院学科发展、师资建设、学生培养等提供有力支撑和坚实保障。
学院地址:江苏省南京市江宁区将军大道29号
邮政编码:211106
版权所有:中国·永利yl23455(股份)有限公司-官方网站 ALL RIGHTS RESERVED 苏ICP备05070685号