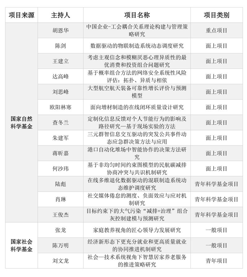
近期,国家自然科学基金委员会、全国哲学社会科学规划办公室陆续公布了2020年度国家自科基金与国家社科基金的资助名单,学院16个项目获得立项资助。其中,国家自科基金项目获批13项,包括重点项目1项、面上项目9项、青年项目3项,总体立项率为37.1%;国家社科基金项目获批3项,包括一般项目2项、青年项目1项,总体立项率为33.3%。具体名单如下:

除了此次集中获批的16项国家自科和国家社科基金项目外,学院前期已获国家社科基金重大项目和某委项目各1项。截止目前,学院2020年已累计获批国家级项目18项。
近年来,学院积极推动国家级科研项目的申请和立项工作,围绕申请项目的选题、形式规范、内容撰写、创新点提炼等开展了多轮论证和预评估工作,取得了良好成效。
学院地址:江苏省南京市江宁区将军大道29号
邮政编码:211106
版权所有:中国·永利yl23455(股份)有限公司-官方网站 ALL RIGHTS RESERVED 苏ICP备05070685号